本日は Blender2.8 の技術調査枠です。
Blender2.8 の Mira Toolsアドオンの CurveStretch 機能を使い、カーブを使って頂点を変形させてみます。

MiraToolsアドオン
MiraTools は mifth 氏が公開している様々なリトポロ機能を持つ Blender アドオンです。
本記事ではこの MiraTools の機能を利用して、カーブを使って頂点を変形させてみます。
github.com
アドオンのインストール
Blender2.8 版の MiraTools は GitHub のリポジトリに含まれています。
github.com
[Code] -> [Donload ZIP]でソースコードをダウンロードします。

ダウンロードした mifthtools-master.zip を解凍します。

mifthtools-master/blender/addons/2.8/mira_tools フォルダが 2.8 版の MiraTools アドオンの本体になります。
これを Blender のアドオン用ディレクトリ(blender/2.8/scripts/addons)にコピーします。

次にアドオンを有効化します。
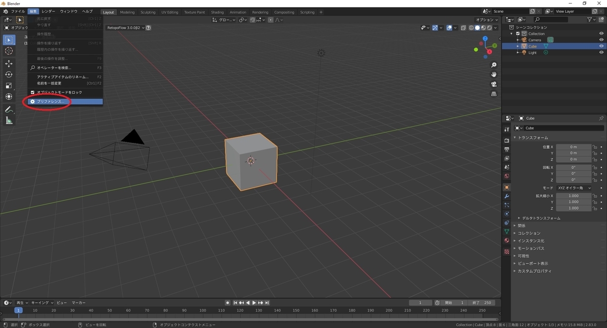
Blender を起動し、[編集] -> [プリファレンス] を選択します。

[アドオン]タブを開き、Mira Tools で検索すると[Mira Tools]のアドオンが表示されます。

チェックボックスにチェックを入れて、アドオンを有効にします。

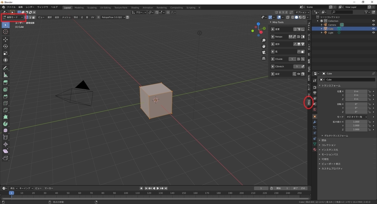
[3Dビュー]を[編集モード]に切り替え、サイドバーに[Mira]が追加されていればインストール完了です。

CurveStretch の使い方
CurveStretch の機能で、カーブを使って頂点を変形させてみます。
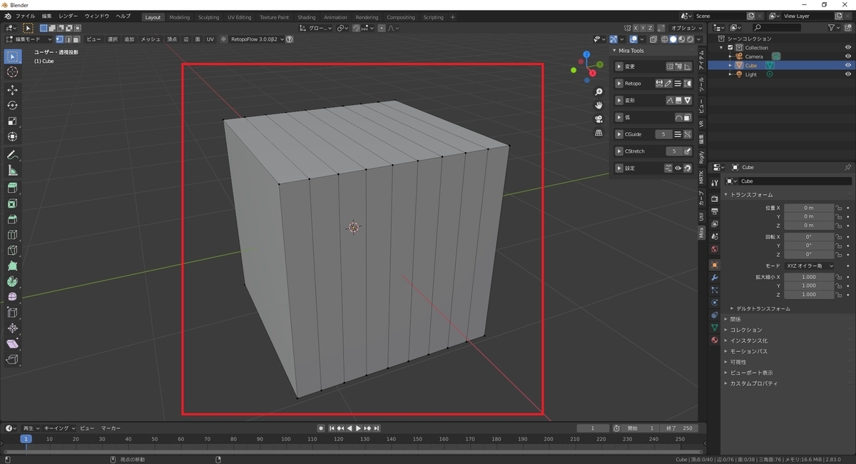
Cube オブジェクトを細分化し、その一辺のカーブを使って変形してみます。

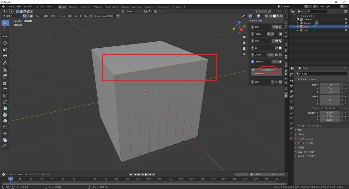
連続する頂点を選択した状態で、ツールシェルフから[CurveStretch]のボタンをクリックします。

生成する制御点の数が表示されます。
この状態で[3Dビュー]上で左クリックを行います。

すると選択中の辺が青色になり、制御点が表示されます。
制御点の数は[PointerNumber]に設定した数で作成されます。

制御点を動かすと、その点を結ぶカーブ上に各頂点が移動します。

制御点を消して、変更を確定する際は右クリックを行います。

制御点の移動には軸固定が使えません。
視点を基準に頂点が移動するので、移動軸を制限したい場合は平行投影(テンキー[5])と軸視点(テンキー[1],[3],[7])などを使うと良いです。

モデリングで滑らかな曲線を作りたい時に利用できます。
