本日は Blender の調査枠です。
BlenderのPythonでローカル座標とグローバル座標の頂点座標を確認したので記事に記録しておきます。
頂点座標のローカル座標とグローバル座標
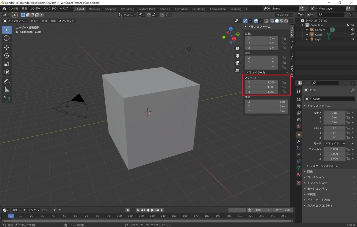
サンプルとしてスケールを3倍にした Cube オブジェクトを用意しました。

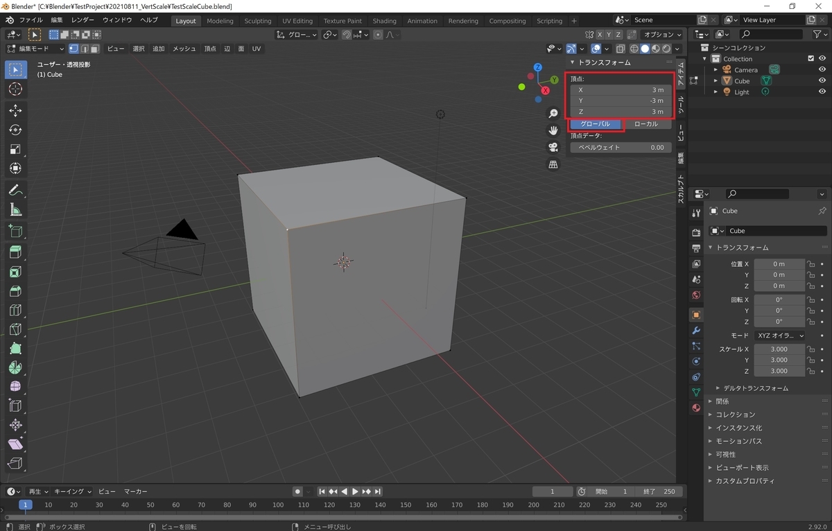
[編集モード]に切り替えて、頂点座標を確認してみます。
[ローカル]座標で確認すると、スケールの影響を受けない Mesh 内での座標が表示されます。

[グローバル]座標で確認すると、スケールの影響を受けた全体での座標が表示されます。

pythonでの座標の取得結果
Python スクリプトで頂点を参照して、その座標情報を表示するスクリプトを作成しました。
・mesh_verts_print.py
# bpyインポート import bpy # メッシュ操作のため import bmesh # 指定オブジェクトの頂点情報を表示する def mesh_verts_print(arg_objectname="Default") -> bool: """指定オブジェクトの頂点情報を表示する Keyword Arguments: arg_objectname {str} -- 指定オブジェクト名 (default: {"Default"}) Returns: bool -- 実行正否 """ # 指定オブジェクトを取得する # (get関数は対象が存在しない場合 None が返る) selectob = bpy.data.objects.get(arg_objectname) # 指定オブジェクトが存在するか確認する if selectob == None: # 指定オブジェクトが存在しない場合は処理しない return False # 不要なオブジェクトを選択しないように # 全てのオブジェクトを走査する for ob in bpy.context.scene.objects: # 非選択状態に設定する ob.select_set(False) # 指定のオブジェクトのみを選択状態にする selectob.select_set(True) # 対象オブジェクトをアクティブに変更する bpy.context.view_layer.objects.active = selectob # 編集モードに移行する # モード切替のマニュアル # (https://docs.blender.org/api/current/bpy.ops.object.html#bpy.ops.object.mode_set) bpy.ops.object.mode_set(mode='EDIT', toggle=False) # メッシュデータを取得する # メッシュアクセスのマニュアル # (https://docs.blender.org/api/current/bmesh.types.html?highlight=bmedge#bmesh.types.BMesh) meshdata = bmesh.from_edit_mesh(selectob.data) # 選択モードを頂点選択モードにする meshdata.select_mode = {'VERT'} # 頂点を走査する # 頂点アクセスのマニュアル # (https://docs.blender.org/api/current/bmesh.types.html?highlight=bmedge#bmesh.types.BMVert) for v in meshdata.verts: # 頂点位置の情報をコンソールに表示する print(v.co) return True # 関数の実行例 print("mesh_verts_print") mesh_verts_print("Cube")
実行の結果、こちらではローカル座標の座標情報が取得できました。

pythonでのグローバル座標の取得方法
Pythonスクリプト上で対象オブジェクトのグローバル座標を取得したい場合は変換行列の matrix_world を利用します。
docs.blender.org
変換座標を用いて頂点位置のグローバル座標を表示するスクリプトを作成しました。
・mesh_globalverts_print.cs
# bpyインポート import bpy # メッシュ操作のため import bmesh # 指定オブジェクトの頂点情報を表示する def mesh_globalverts_print(arg_objectname="Default") -> bool: """指定オブジェクトの頂点情報を表示する Keyword Arguments: arg_objectname {str} -- 指定オブジェクト名 (default: {"Default"}) Returns: bool -- 実行正否 """ # 指定オブジェクトを取得する # (get関数は対象が存在しない場合 None が返る) selectob = bpy.data.objects.get(arg_objectname) # 指定オブジェクトが存在するか確認する if selectob == None: # 指定オブジェクトが存在しない場合は処理しない return False # 不要なオブジェクトを選択しないように # 全てのオブジェクトを走査する for ob in bpy.context.scene.objects: # 非選択状態に設定する ob.select_set(False) # 指定のオブジェクトのみを選択状態にする selectob.select_set(True) # 対象オブジェクトをアクティブに変更する bpy.context.view_layer.objects.active = selectob # 編集モードに移行する # モード切替のマニュアル # (https://docs.blender.org/api/current/bpy.ops.object.html#bpy.ops.object.mode_set) bpy.ops.object.mode_set(mode='EDIT', toggle=False) # メッシュデータを取得する # メッシュアクセスのマニュアル # (https://docs.blender.org/api/current/bmesh.types.html?highlight=bmedge#bmesh.types.BMesh) meshdata = bmesh.from_edit_mesh(selectob.data) # 選択モードを頂点選択モードにする meshdata.select_mode = {'VERT'} # グローバル座標への変換行列を取得する # (https://docs.blender.org/api/current/bpy.types.Object.html#bpy.types.Object.matrix_world) matrix_world = selectob.matrix_world # 頂点を走査する # 頂点アクセスのマニュアル # (https://docs.blender.org/api/current/bmesh.types.html?highlight=bmedge#bmesh.types.BMVert) for v in meshdata.verts: # 頂点位置のグローバル座標情報をコンソールに表示する print(matrix_world @ v.co) return True # 関数の実行例 print("mesh_globalverts_print") mesh_globalverts_print("Cube")
実行の結果、グローバル座標の座標情報が取得できました。
