本日は Blender2.8 の調査枠です。
Blenderのスペースキーで機能の検索を行う方法について記事にします。

Blenderのスペースキー
Blenderではスペースキーを押下した場合のショートカット機能の割り当てを設定から変更可能です。
ツールバーから [編集] → [プリファレンス..] を選択します。

Blenderプリファレンス画面が開きます。
[キーマップ]タブを開き、上部の[プリファレンス]パネルを開きます。
[Spacebar Action]の項目がスペースキーの割り当て機能になります。

検索機能の割り当て
[Spacebar Action]の項目で[検索]を有効にすると、スペースキーで検索機能が利用できるようになります。

試しに利用してみます。
Blnder 上でスペースキーを押下すると、以下のような検索ウィンドウが表示されます。

例えば削除機能を探したい場合は[削除]で検索を行います。
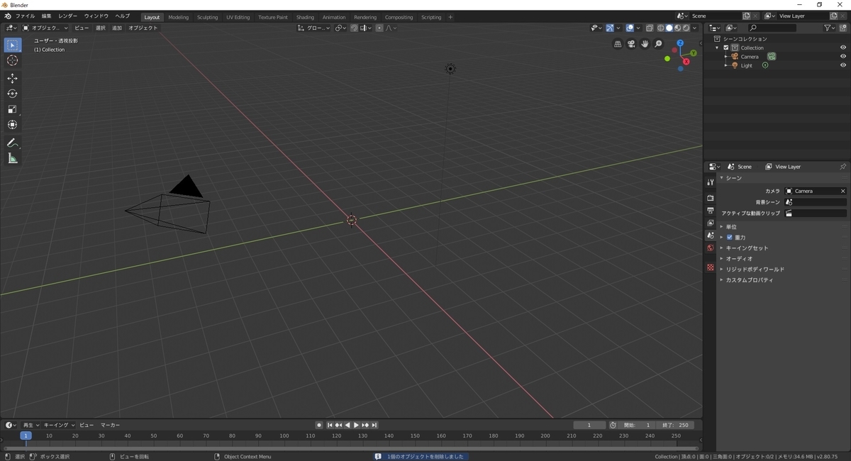
[オブジェクト:削除]の機能が一覧に表示されたので、これをクリックしてみます。

オブジェクトが削除されました。
このように利用したい機能をすぐに検索して実行することができます。

その他割り当て機能
[検索]以外のスペースキーに割り当てられる機能についてもまとめておきます。
再生
スペースキーでアニメーションの再生/停止が行えます。
デフォルトの設定だとスペースキーはこれに割り当てられています。
アニメーションを利用していない場合、あまり活用しません。

ツール
スペースキーでツール一覧の表示が行えます。
[3Dビュー]左側のツールバーと項目が同じなので活用の機会はないです。
