本日は Blender2.8 の小ネタ枠です。
cats-blender-pluginアドオンを使ってBlenderでキャラクターモデルを軽量化する手順を記事にします。
今回はアドオンのインストール手順です。

cats-blender-pluginアドオンとは
3DキャラクターモデルをVRChatにインポートして最適化するために必要なステップを短縮するために設計された Blender アドオンです。
モデルの軽量化機能が備わっており、VRChat以外の環境に合わせたモデルの軽量化にも利用できます。
github.com
本アドオンを利用するには追加で以下のアドオンのインストールが必要になります。
vrcat.club
更に追加で VRM Importer を併用する事で VRM モデルの軽量化にも利用できます。
2020/04/20現在、最新のバージョンでも同様の手順でアドオンをインストール可能です。
bluebirdofoz.hatenablog.com
MaterialCombinerアドオンのインストール
最初に、MaterialCombinerアドオンからインストールを行います。
以下の公開ページのダウンロードリンクからアドオンをダウンロードします。
vrcat.club

material-combiner-addon-master.zip ファイルがダウンロードできます。

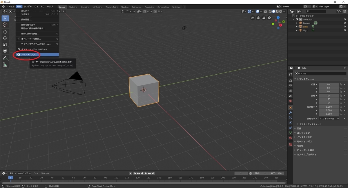
Blender を起動し、メニューから 編集 -> プリファレンス を開きます。

Blenderプリファレンスダイアログが開くので[アドオン]タブを開きます。
[インストール]ボタンをクリックします。

ファイル読み込みの画面が開きます。
ダウンロードした zip ファイルを指定して[ファイルからアドオンをインストール]をクリックします。

一覧にアドオンが表示されるので、チェックを入れて有効化します。
これでアドオンのインストールは完了です。

[3Dビュー]のサイドバーに[MatCombiner]タブが追加されます。

cats-blender-pluginアドオンのインストール
次に、cats-blender-pluginアドオンのインストールを行います。
github.com

cats-blender-plugin-master.zip ファイルがダウンロードできます。

再び、プリファレンスダイアログから[アドオン]タブを開きます。
[インストール]ボタンをクリックします。

ファイル読み込みの画面が開きます。
ダウンロードした zip ファイルを指定して[ファイルからアドオンをインストール]をクリックします。

一覧にアドオンが表示されるので、チェックを入れて有効化します。
これでアドオンのインストールは完了です。

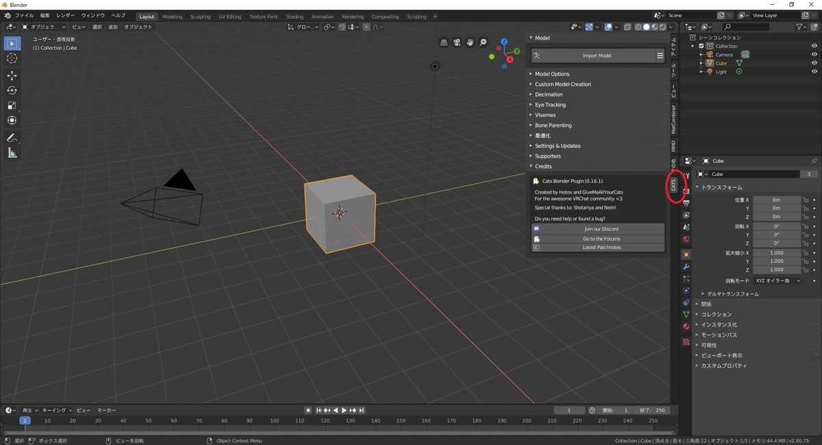
[3Dビュー]のサイドバーに[CAT]タブが追加されます。

これでアドオンのインストールは完了です。
次回からは実際に cats-blender-plugin アドオンを使ってモデルの軽量化を行ってみます。
bluebirdofoz.hatenablog.com