MRが楽しい

MRやVRについて学習したことを書き残す

Blender2.8でアウトライナーウィンドウで表示内容をカスタマイズする その1(制限の切り替え)

本日は Blender2.8 の小ネタ枠です。
Blender2.8でアウトライナーウィンドウの表示内容をカスタマイズする方法について記事にします。
今回は制限の切り替えについてです。
f:id:bluebirdofoz:20200108093132j:plain

アウトライナーウィンドウのフィルタ

アウトライナーウィンドウの表示内容をカスタマイズするにはフィルタ機能を利用します。
ウィンドウの右上にある[フィルタ]アイコンをクリックすることで開くことができます。
f:id:bluebirdofoz:20200108093142j:plain

制限の切り替え

アウトライナー上で変更可能な制限事項の切り替えアイコンを表示します。
デフォルトだと[コレクションの有効/無効]と[対象の表示/非表示]のみが有効化されています。
f:id:bluebirdofoz:20200108093152j:plain

制限事項を有効にすると、以下のように各オブジェクトの制限事項をアウトライナーから切り替えられるようになります。
f:id:bluebirdofoz:20200108093205j:plain

コレクションの有効/無効

本制限事項はコレクションにのみ適用されます。
チェックを外すとビューレイヤーからコレクションを除去します。
本機能のみ制限事項の列ではなくコレクションの左側にチェックボックスが表示されます。
f:id:bluebirdofoz:20200108093230j:plain

選択の可否

チェックを外すと、対象のオブジェクトを選択できなくなります。
対象のオブジェクトを作業中に誤って選択したくない場合に利用します。
f:id:bluebirdofoz:20200108093239j:plain

対象の表示/非表示

[3Dビュー]ウィンドウでのオブジェクトの表示/非表示を切り替えます。
f:id:bluebirdofoz:20200108093250j:plain

ビューポートでの有効/無効

チェックを外すと、全てのビューポート上で対象オブジェクトが無効化ます。
レンダリング時には対象オブジェクトは有効化されます。
作業中の負荷を軽減するため、高ポリゴンオブジェクトなどに利用します。
f:id:bluebirdofoz:20200108093303j:plain

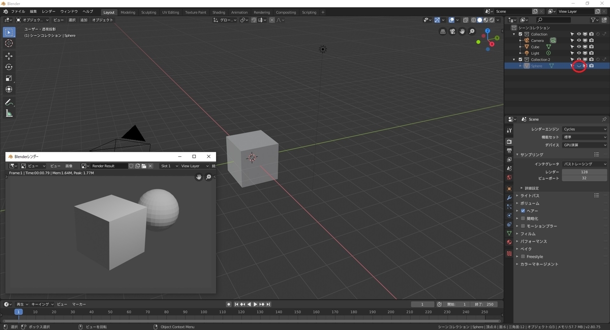
レンダリング時の有効/無効

チェックを外すと、レンダリング時に対象オブジェクトがレンダリングされなくなります。
モデリングやアニメーションに利用し、画像には出力しないサポートオブジェクトなどに利用します。
f:id:bluebirdofoz:20200108093312j:plain

ホールドアウト

本制限事項はコレクションにのみ適用されます。
コレクション内のオブジェクトをレンダリング時にマスクとして利用します。
本機能はレンダーエンジンに[Cycles]を選択している時のみ有効です。
f:id:bluebirdofoz:20200108093321j:plain

間接のみ

本制限事項はコレクションにのみ適用されます。
コレクション内のオブジェクトをレンダリング時に間接光としてのみ利用します。
本機能はレンダーエンジンに[Cycles]を選択している時のみ有効です。
以下のようにオブジェクト自体は表示せず、放射による光源表現のみを利用することができます。
f:id:bluebirdofoz:20200108093329j:plain

長くなったので記事を分けます。
次はフィルタ機能についてです。
bluebirdofoz.hatenablog.com

参考ページ

docs.blender.org