本日は Blender2.8 の練習枠です。
Blender2.8とTEXTURE HAVENを利用して床や壁の綺麗な質感を作るについて記事にします。
今回は下準備として質感確認用のシーンを作成します。

質感確認用のシーン
最初にテクスチャを設定する床面を作成します。
Cube オブジェクトは不要なのでオブジェクトを右クリックして[削除]します。

ヘッダーメニューから[追加]->[メッシュ]->[平面]で平面を追加します。

更に質感の変化が分かりやすくなるようライト設定を変更します。
アウトライナーウィンドウから[Light]オブジェクトを右クリックして[削除]します。

ヘッダーメニューから[追加]->[ライト]->[ポイント]でポイントライトを追加します。

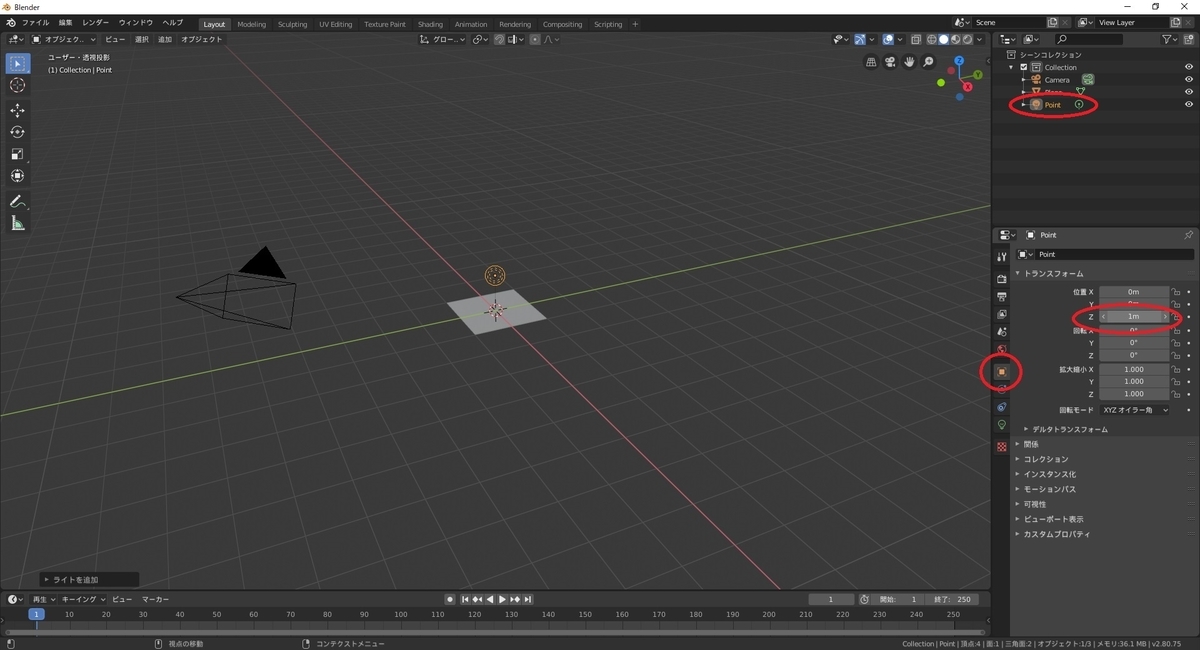
追加された[Point]ライトオブジェクトを選択した状態で[オブジェクト]タブを開きます。
[トランスフォーム]パネルの[位置Z]を[1.0]に調整しておきます。

更に陰影の変化が分かりやすいよう平面も少し大きめに調整します。
[Plane]オブジェクトを選択した状態で[オブジェクト]タブを開きます。
[トランスフォーム]パネルの[拡大縮小X,Y,Z]を[2.0]に調整しておきます。

次にレンダリング確認用の[3Dビュー]エリアを作成します。
[3Dビュー]の下枠を右クリックしてメニューを開き、[エリア分割]を実行します。

エリアを分割したらヘッダーから一方のエリアの[3Dビューのシェーディング]を[レンダー]に変更します。

最後に[レンダー]タブを開き、[レンダーエンジン]を[Cycles]に変更してシーンの準備は完了です。
必要ならば質感の変化を確認しやすい位置にカメラの位置を調整します。

次は質感作成を行うためのテクスチャ取得を行います。
bluebirdofoz.hatenablog.com