本日は Blender2.8 の技術調査枠です。
Blender2.8 でミラーモディファイアを設定したまま左右別々のUV展開を行う方法についてまとめます。

テクスチャの作成
左右別々のUV展開が分かりやすいよう以下のようなテクスチャを用意しました。

ミラー時の通常のUV展開
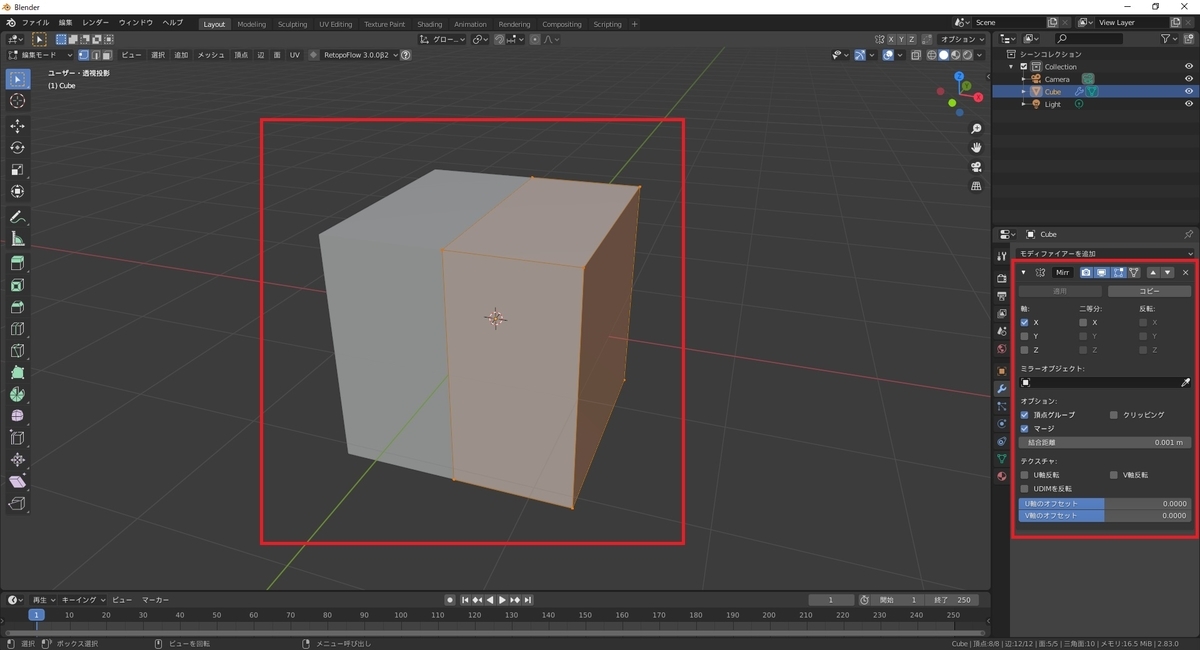
サンプルとして、以下のような立方体を分割してミラーモディファイアを設定したオブジェクトを作成します。

最初に編集モードの[UV -> スマートUV展開]でそのままUV展開を行います。

UVマップが作成されたらUVマップを右側に寄せておきます。

立方体に先ほどのテクスチャを反映してみます。
ミラーされ反対側のたメッシュにも同じくテクスチャの右側が反映されてしまいます

ミラー時の左右別々のUV展開
ミラーモディファイアを設定したメッシュオブジェクトで左右別々にUV展開を行ってみます。
[モディファイアプロパティ]タブを開き、ミラーモディファイアの[U軸反転]にチェックを入れます。

するとUVマップが中央で左右に反転され、ミラーされたメッシュ側はテクスチャの左側を参照するようになります。
[UVエディター]ウィンドウで[ビュー]サイドバーから[表示 -> オーバレイ -> モディファイア]のチェックを入れると、ミラー側が参照するUVマッピングも確認できます。

ミラー時の上下別々のUV展開
なお[V軸反転]のチェックボックスをONにすると、上下対称にテクスチャを参照するようになります。

Blender2.79以前の手順について
Blender2.79以前での手順は以下の記事を参照ください。
bluebirdofoz.hatenablog.com