本日は Blender のアドオンの調査枠です。
Blender で EdgeFlow アドオンを使って辺の頂点をスムーズにしたり直線状に変更する手順を記事にします。

EdgeFlowアドオン
EdgeFlow アドオンは BenjaminSauder 氏が公開している辺の頂点の様々なリトポロジ機能を提供するアドオンです。
Blender に Maya の EdgeFlow に相当する機能を追加することができます。
github.com
アドオンのインストール
EdgeFlow アドオンは以下のページから取得します。
github.com

[DownLoad ZIP]ボタンをクリックしてアドオンの zip ファイルをダウンロードします。

ダウンロードした EdgeFlow-master.zip を任意のディレクトリに配置します。

取得したアドオンをインストールします。
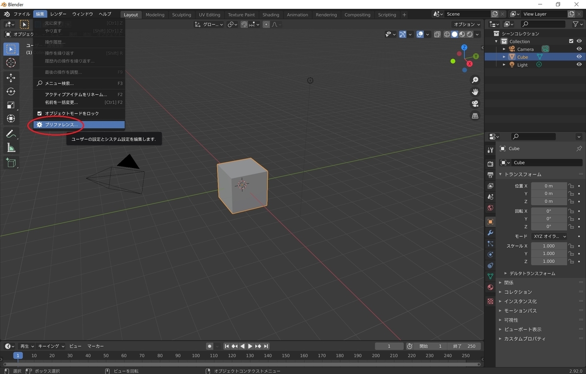
Blender を起動し、[編集] -> [プリファレンス] を選択します。

Blenderプリファレンスが開くので[アドオン]タブを開き、[インストール]ボタンをクリックします。
先ほどの「EdgeFlow-master.zip」を選択して[アドオンをインストール]をクリックします。

アドオンがインストールされ、一覧に EdgeFlow が表示されます。
チェックボックスにチェックを入れると、アドオンが有効化されます。

EdgeFlow アドオンを有効化すると、[編集モード]の[辺]メニューに[Set Flow],[Set Linear]タブが追加されます。

辺の変形を行う
EdgeFlow では辺に対して[Set Flow]と[Set Linear]の2種類の変形を行えます。
SetFlow
SetFlow は選択中の辺の頂点を参照してスムージングを適用したような形に頂点位置を修正します。
滑らかにしたい部分の辺を選択して[Set Flow]を実行します。

以下のように頂点がスムージングされた形に修正されます。

SetLinear
SetLinear は選択中の辺ループを直線にして各辺の長さを等値に調整します。
直線化したい辺ループを選択して[Set Linear]を実行します。
前項の[Set Flow]とは選択している辺ループが異なる点に注意が必要です。

以下のように辺ループが直線になるよう修正されました。
