本日は Blender2.8 の技術調査枠です。
Blender2.8 でスカルプトモデリングに関する機能を記事にします。
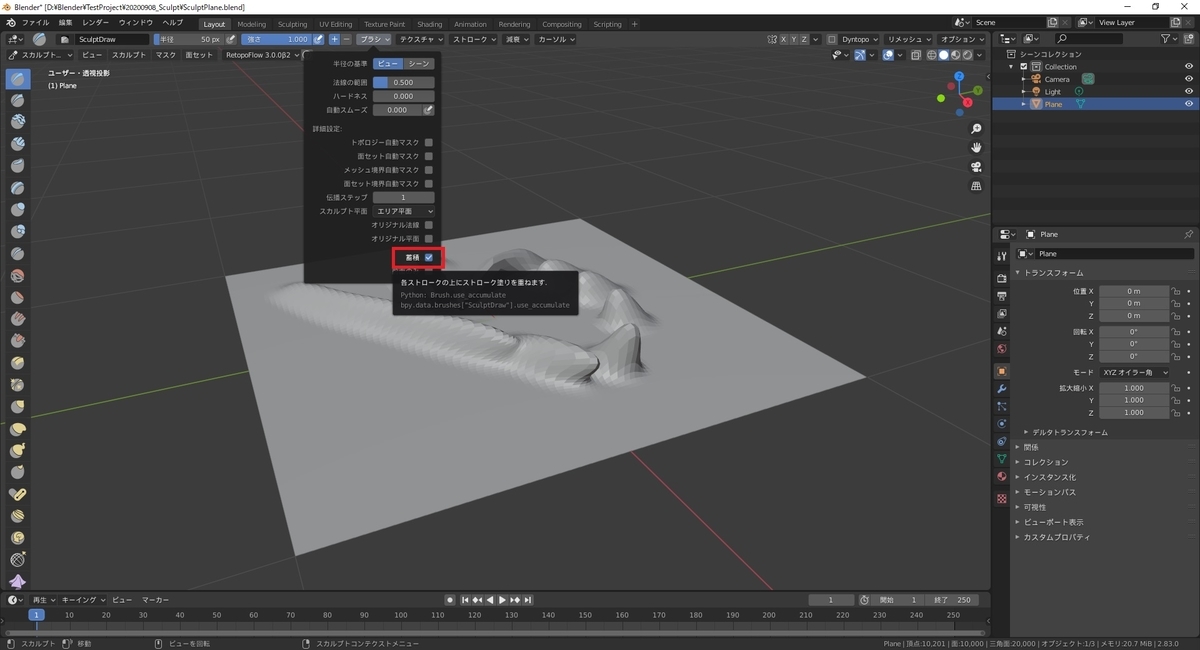
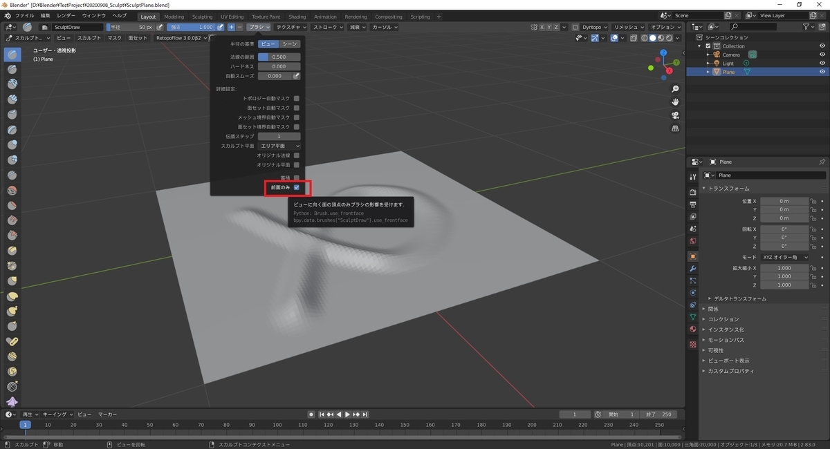
ブラシの設定項目
スカルプトモードでブラシを利用する際の設定項目の一部を以下に記述します。
ブラシの種類
ブラシの種類を選択できます。
前回実施したようなメッシュを追加/削除するようなブラシの他、スムージングを行うブラシやマスク処理を行うブラシなども選択できます。

ブラシの種類は以下の記事を参照してください。
bluebirdofoz.hatenablog.com
半径
ブラシの効果範囲を変更できます。
本設定項目の変更は[Fキー]のショートカットキーでも実行可能です。

強さ
ブラシの影響力を変更できます。例えばメッシュを盛るブラシであればより大きく盛るようになります。
本設定項目の変更は[Shift+Fキー]のショートカットキーで実行可能です。

加算(+)/減算(-)
ブラシの影響力の向きを変更できます。
[+]は盛る形でストロークが実行され、[-]は削る形でストロークが実行されます。
[Ctrlキー]を押しながら左クリック操作で本項目の反転操作が行えます。

法線の範囲
ブラシの傾きを取得する法線の範囲を設定します。
法線の範囲が大きいと、細かな凹凸でブラシが傾くことが無くなります。

自動スムーズ
ブラシのストローク実行時、同時にスムージングを適用します。

スカルプト平面
スカルプト実行時の減算の法線方向を指定平面で固定します。
固定項目は[X/Y/Z平面][ビュー平面][エリア平面]から選択可能です。


